圆明园水利文物遗迹研究
余 莉*
水利文物遗产是主要是指人类在对水的利用、开发中,所遗留下的文化遗存,既包括河湖水系、桥闸、祠庙等物质形态的文化遗产,也包括文学艺术、传统习俗、生活方式、行为规范等非物质形态的文化遗产[1]。随着2000年都江堰成为世界遗产,上海建成元代水闸遗址博物馆,2014年大运河申遗成功,各种类型的水利文物遗址和遗迹逐渐受到公众的关注。圆明园作为水景园,水面积占到全园面积的五分之二,达到140公顷以上,是整个西北郊水系非常重要的组成部分。在清代150多年的园林营建过程中,园中一百多处景点无不因水而成景,不仅修建了大量水利设施满足景观的需要,使之成为一个可供调控的人工水库,还兴建了与水相关的庙宇,产生了相关的民俗活动。园内的水利设施与相关文物有的毁于战火与长期的破坏,有的深埋在地下,有的静静矗立在某个角落,并未引起公众的关注。本研究通过调查这些现存的遗迹,梳理圆明园水系的历史变迁过程,期望摸清园内这些遗迹的保存情况,挖掘它们所蕴含的历史文化价值,唤起公众对于圆明园水利文物遗迹的认知与重视。
1 圆明园水利沿革
1.1 建园之前
圆明园所处的海淀地区位于永定河冲积扇的北部,处在古清河故道南岸的高地上,它的东南面是开阔而高爽的“海淀台地”[2],西北面是低平多水的河谷低地。圆明园就位于这片低地中,曾是永定河河道所经之地, 地层沉积颗粒粗大, 地下含水层具有优良的富水性。这一代“平地涌泉,奔流㶁㶁”[3],自流泉遍地皆是,在低洼处汇成大大小小的湖泊池沼。
1.2 赐园到雍正时期
圆明园从康熙四十六年(1707)左右建园,初时面积大约百余亩,依靠优越的自然条件和挖湖堆山,形成了湖泊与溪流,“临皋清淑,波淀渟泓”[4],以自然景观为主。雍正即位后,在赐园的基础上扩大御园范围,来水主要是万泉河,为与西高东低的龙脉走势吻合,水从西南角入园后,由西长河流向西北角,分数支流向后湖,后至福海。另一支水流从西北角入园,提供北部景区用水,最后汇入福海。这段时期是圆明园建设的第一次高潮,奠定了圆明园部分的主要格局,根据水位高差,建设了万字房和莲花馆的响水、西峰秀色的瀑布、耕织轩的风扇房及流杯亭等水景观。
1.3 乾隆到三园定型时期
乾隆即位后,圆明园建设进入了第二次高潮,并达到鼎盛,从形成圆明园四十景到新建长春园,回收众多赐园组成绮春园,慢慢拓展为占地350公顷的大型皇家御苑,三园各自的水利设施,互相之间与御园周边的河道也不断完善,形成互通的水系网络。与此同时,到了清代中期,北京西北郊的皇家园林日渐鼎盛(圆明园在全盛时期曾经达到五园之多),私家园林也不断增多,三山五园大片的稻田需要灌溉,导致耗水量大增。金到明代建立的水系已经不能满足京城供水需求,因此乾隆十四年(1749),乾隆开始大刀阔斧地实施治水之举,并以祝寿为名兴建清漪园,将昆明湖面向东推到现在的东堤,修建多处水闸使昆明湖成为具有调节水量功能的蓄水库,从而达到了蓄水防洪的效果,并解决了大运河上源的接济。紧邻清漪园的圆明园因此获得经营园林最重要的稳定水源和优良水质,除了万泉庄来水,通过二龙闸调控,接受来自昆明湖的供水。经过园内回环往复的水系与三园之间护园河和周边水系的整理,各种调控水位的水利设施不断完善,采用闸、堤、坝的分级控水策略,圆明园整体上形成了一个可供调节的人工水库,全年水系涨落保持了相对稳定的状态,能够抵御干旱和洪涝灾害的侵袭。园内水景观进一步丰富,新增了西洋楼的大型喷泉群,一些园中园内也有形态各异的喷泉、响水等充满动态的水景。复杂的水系网络不仅满足皇家园居的景观需要,园内的植物和稻田都得到了充沛的灌溉,也改善了局部的小环境与气候,在京城夏季炎热的时候园内则尤为凉爽宜人。圆明园周边的农田也因此得到充足水源,成为圆明园良好的借景。
水景的完善和丰富促进了园内各项与水相关的文化活动与民俗的兴起,各种龙王庙、河神庙相继兴建,福海赛龙舟、中元节放河灯与祭祀活动逐渐成为定制。
园内的水闸调控、桥板启闭、喷泉观赏由圆明园苑丞管理,根据清帝的游览时间和地点由专人操作。园外围墙的出入水闸口有专门的闸军进行管理,在水闸附近建有闸军房。各闸口根据水系变化会进行加宽、整修和加固,所用松木桥板、托梁、闸板、闸绳等由苑丞上报工部更换[5]。为了确保汛期水道的安全,每年六到八月大雨时节,会令各闸官亲自到各闸口查看情况。园内外的河道定期(一般为5年)会进行清淤,保证河道的畅通。园内的稻田由专门的园户进行耕种,园内所收的水稻上交供皇家享用。园外的水田租给农户收取租银,租金进入圆明园银库。
1.4 道光至历劫
至道光朝开始,国力日渐衰弱,道光帝大部分时候都居住在园内,并把三山五园地区的建设维修经费都集中用在圆明园中。初期尚能勉力维持御园的各项活动,到中期以后逐渐取消了福海赛龙舟与中元放河灯,并裁撤了大量祭祀的庙宇,西洋楼的喷泉因损坏无人维修,也不再喷水。
1.5 历劫至解放后
随着1860年圆明园遭受劫难及之后不断地破坏,水利设施实体受到不同程度的损坏,昆明湖的供水已经断绝,圆明园内湖面大多被无序进入的农户开辟为稻田,大部分的水利设施慢慢失去功能,有的掩埋到地下,有的成为居民的建筑材料。解放后,随着玉泉山泉水的逐渐枯竭,昆明湖来水日益减少。1960年,国家实施京密引水工程,昆明湖接受来自密云水库的来水,不再为圆明园供水,整个三山五园地区的水系逐渐变成割裂的状态。已成为一片废墟的圆明园内主要依靠水井和万泉河水灌溉农田,园内外的水道日渐变窄。圆明园周边及三园之间的护园河不断被侵占日渐缩小,到二十世纪七八十年代时仍有水流,但是水质不断变差。
1.6 成立圆明园管理处至今
1978年成立圆明园管理处后,三园逐渐收回,搬迁农户、恢复湖面、整修水道,圆明园大部分景区逐渐恢复了山清水秀的历史风貌。但在城市化进程的快速发展中,圆明园外围的护园河被侵占成为城市交通要道,三园之间的护园河成为臭水沟最终安设排污管道深埋地下,地上成为游览主干道。而地下水位的快速下降,到21世纪初期,圆明园的湖水已没有稳定的来水,经常处于干涸的状态,最终铺设防渗膜并引入中水,才能保证基本的水景观面貌。而中水较差的水质引发的水环境危机及潜在的生态风险随时威胁着名园的生态与景观安全,不得不投入大量的资金净化水质。
可以说圆明园的水利变迁史映射着清帝国兴衰的变迁,映射着北京城市发展的变迁,也映射着人类对环境的过度索取。
2 圆明园水利文物遗迹现状调查
圆明园水利文物遗迹可分为物质和非物质两大类。其中物质有:桥梁、闸涵、船坞、码头、响水、瀑布、曲水、水法、稻田、寺庙等多种形式;非物质有祭祀、民俗、传说等,基本上涵盖了水利文物遗迹的各个方面。
2.1 桥梁
圆明园内水面众多,溪流密布,型态各异的桥涵盖了中国古典园林的大多数桥梁类型。这些桥连接两岸交通,丰富水景,装点园林,成为御园风光的重要组成部分。园中的桥大多数是木结构,有少量石桥或石木结合的桥,多已消失在历史的硝烟中。
2.1.1残桥
残桥是圆明园历劫后唯一幸存下来的一座单拱石桥,位于绮春园鉴碧亭景区东北角水道,桥身仅剩基座和部分石拱券,桥旁散落着数块桥石,是圆明园百年风雨的见证(图1)。为防止石拱券塌落,用铁片进行过加固。近年来为保护桥身,桥头设立了玻璃挡板,避免游人接触造成安全事故和桥体损坏。

图1 残桥
2.1.2狮子林虹桥和水关
经过遗址清理,狮子林的单孔石拱桥虹桥与两座水关的基座和石券保存比较完整,其上的乾隆御笔及诗刻十分珍贵,20世纪90年代经职工在原址组装起来(图2)。近年来为保护桥身,桥头设立了玻璃挡板,避免游人接触造成安全事故和桥体损坏。

图2 狮子林虹桥及水关
2.1.3其他遗迹
经过遗址清理,园内有些石桥的基础保存比较完好,经过重新堆砌。有的桥身石构件散落在四周,有的还在水下(图3)。

图3 整修的桥遗迹
2.2 闸口与暗渠
圆明园周边和三园之间有众多的闸口和暗渠与园内外水系相通,通过水闸调控水量,维持水位的稳定,使圆明园参与到整个西北郊水系之中(图4)。

图4《御制圆明园四十景图》中的水闸
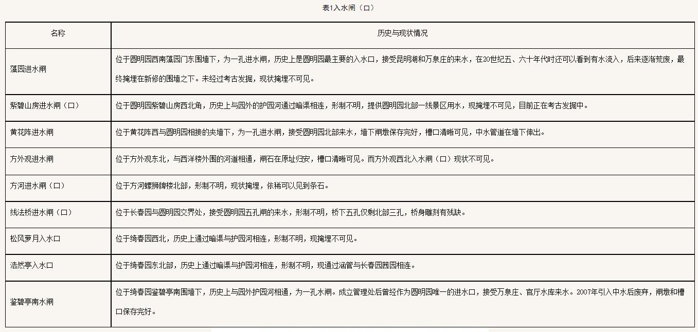
2.2.1入水闸(口)(表1)


图5 入水闸(口)遗迹
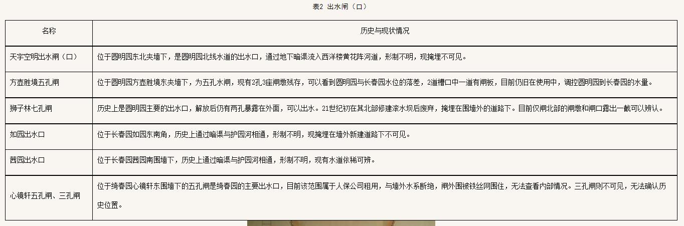
2.2.2出水闸(口)(表2)(图6-7)


图6 狮子林七孔闸样式雷图

图7 出水闸(口)遗址
2.2.3园内其他调控水闸
这些调控水闸不仅用作控制水量,有的与木板结合也具备桥的通行功能。(表3)(图8)


图8调控水闸遗迹
2.3 船坞
圆明园内历史上建有多座船坞,用以停放清帝的御船,除曲院风荷船坞经过整修后外观轮廓依稀可辨,其余船坞多未进行考古发掘,现状均掩埋在地下。(图9-11)

图9《御制圆明园四十景图》中的船坞

图10样式雷图中的船坞

图11 船坞现状
2.4 码头
清帝在圆明园内活动主要通过舟行,园内有大量的码头供御船停靠,有临水平台、台阶或云步石等几种形式。现存圆明园的码头除圆明园北部未整修区域外,大多都在原址上经过整修归安,相对保存得比较完好。(图12)

图12 码头现状
2.5 水景观
园内利用圆明园地势的高差,精心设计了各种水流的形式,形成了丰富多彩的水景观,同时具有非常丰富的文化内涵。(表4)(图13-15)


图13《御制圆明园四十景》中的响水、瀑布、曲水流觞和风扇房

图14响水、瀑布、曲水流觞和风扇房现状

图15 西洋楼喷泉现状
2.6 祭祀
圆明园内曾经有数座祭祀龙王的龙王庙和祭祀河神的两座河神庙,现状均无存。(表5)(图16)


图16 祭祀遗迹现状
2.7 碑刻
圆明园大宫门前辇道东西皆为湖,形似扇面,称为扇面湖,亦称前湖。湖西半部为乾隆二十八年(1763)疏浚而成。同年刻昆仑石碑竖于扇面湖西岸。湖东半部及石辇道为乾隆三十五年(1770)添建修成。石碑上刻有乾隆御制《前湖》诗[6],记录了开挖扇面湖的缘由和经过。圆明园被毁后,军阀王怀庆在扇面湖东部及其北岸慧福寺、善缘寺一带,修建了一处私家花园——达园,该碑被东移至达园内,现存于达园宾馆中[7]。刚开始放置在宾馆大门入口处,后移到园内,并盖御碑亭予以保护。此碑保存良好,石上雕刻花纹与诗刻仍十分清晰。(图17)

图17 达园宾馆中的前湖碑
2.8 稻田
京西地区水资源丰沛,种稻历史悠久。在清帝的着力营构下,从康熙晚期开始,圆明园的西北部逐渐形成了一片田园风光的景区,包括澹泊宁静、映水兰香、水木明瑟、多稼如云、鱼跃鸢飞、北远山村等景点,这些景点大多种植水稻,与园外京西稻田遥相呼应,成为御园独特的稻田景观,游观时仿似身临江南恬淡田园水乡之中。园内的稻田还具有一定的经济价值,收获后不仅供皇家食用,多余部分变价后交圆明园银库。随着圆明园水环境的变迁,园内目前没有任何稻田耕种。
2.9 民俗、典故和传说
民俗包括福海端午节赛龙舟和中元节放荷灯,传说有雍正地震船上避难和道光改桥坏风水等。
2.10 遗址现状的保护与管理
总体来说,现存的水利文物遗迹基本上都已经失去了原有功能,除了西洋楼的喷泉,大多也没有优美的造型,因此管理层并未对其采取针对性的保护措施。园内水利文物遗迹还没有摸清家底,没有一份完整的水利文物遗迹清单,更不用说专门的水利文物遗迹保护规划,目前的保护还只是附属在其他建筑遗址保护之中。因此,这部分的遗迹没有相关的牌示说明,有的遗址上乔灌木丛生,对遗址本体造成严重的威胁;有的遗迹构件散落,没有归安,淹没在杂草丛中;遗迹的风化、酥碱和微生物侵袭现象比较严重。备受关注的海晏堂蓄水楼遗址长期受到风化和植物威胁,面临崩塌的风险,直到2016年才实施了整体加固保护。水利文物遗迹目前基本上属于保护空白区,保护现状不容乐观。
3 圆明园水利文物遗迹价值
园内的水利文物遗迹类型非常丰富,基本上涵盖了各种实体的水利工程设施,同时也有外延的祭祀、碑刻、稻田和民俗与故事等。虽然经过战乱和长期的破坏,水利文物遗迹受到了不同程度的影响,但目前园内遗存的物质实体依然数量可观,可供查阅和研究的史料还比较丰富。
水利文物遗迹不仅全面完整地体现了不同时期、不同区域水利建设的状况及其与政治、经济、社会和文化等方面的联系,从而具有科学、社会、经济、历史、文化、生态等多方面的价值。
圆明园在水系的规划过程中,在满足顺应龙脉的前提下,以水系串联各景点,形成了风格各异的100多处景群,体现的高超的规划手法。在规划景观的过程中,利用了地势的高差,创造了丰富多样的水景观表达形式,是中国古典园林对水利用的集中总结。其中有不少水利设施,体现了清代的科技水平。我国古典园林首次引进的西洋水法就在水木明瑟殿,引水入室,通过溪流推动风扇转动加速室内空气流动,同时将溪水中的水汽快速扩散,具有很好的降温效果,供清帝消暑。[8]圆明园最具代表性就是西洋楼景区里的喷泉,海晏堂的十二兽首可以定时喷水,展现了当时的西洋科技水平。
圆明园内山环水绕,湖光山色,风景十分优美,其本身就具有较高的风景艺术价值。而园内的桥梁造型精美,构造精致,体现出了清代桥梁建造的工艺水平。园内众多的水利设施遗迹反映了清帝为了追求园居的舒适性和保证良好景观的需求下,对水系的不断整理的过程中,采用了各种调控和利用水的形式。大量的龙王庙和河神庙的建造反映了封建帝王对于风调雨顺的美好企盼。而清帝在园居的过程中所进行大量的水上活动,不仅传承了中华民族的民俗和民风,同时也融入了独特的宫廷文化。对水的各种利用形式也反映了对于中华传统文化的继承和发扬,表现了仁者乐山、山水清音、曲水流觞等多种文化内涵。圆明园的水利文物遗迹与建筑遗址一样,反映了圆明园的沧桑变化,是圆明园多舛命运的集中表现。例如残桥的残破缺损与屹立不倒又象征着国家和圆明园的荣辱与兴衰,与西洋楼遗址一样是圆明园爱国主义教育的生动实例。
4 圆明园水利文物遗址保护利用建议
由于社会对水利文物遗迹保护利用尚处于起步阶段,圆明园对于水利文物遗迹保护利用工作尚未开展,园内在景区规划建设过程中,偏重建筑遗址的保护、山形水系和植物景观的营建,水利文物遗迹既没被保护,利用又极其有限,基本处于自生自灭的状态。甚至有的遗迹根据现代设计意图,功能和型式被改变,甚至拆除损毁,遗迹本身的文化内涵和历史印记遭到了破坏。而圆明园水利文物遗迹的历史与文化价值十分丰富,对其认知、管理与保护刻不容缓。
4.1 切实做好水利文物遗迹普查
开展水利文物遗迹普查,摸清水利文物遗迹资源的家底,是水利文物遗迹保护的基本前提。首先要制订水利文物遗迹专项普查方案,并对水利文物遗迹进行较为详细的分类,在此基础上全面查清水利文物遗迹的数量、分布、本体特征、基本数据、保存环境和传承情况,建立水利文物遗迹档案和信息管理系统,争取建立一个水利文物遗迹数据库,为以后的工作提供便利。同时要注重口述历史,将解放后遗迹的变迁情况进行收集整理。
4.2 坚持遗产保护优先原则
保护圆明园水利文物遗迹就是保护圆明园多元价值的完整性,为此要坚持遗产保护优先的原则,依据水利文物遗迹普查结果,研究制订水利文物遗迹保护规划。根据保护对象性质、形态、价值进行科学分类,针对保护、管理与利用的实际需要,提出切实可行的保护措施。在保持文物原真性和整体性的基础上,充分运用现代科学技术修复、再现和展示清代盛期园内水利工程遗迹与水景观,同时整理和考古挖掘有代表性的历史遗迹,提高对水利文物遗迹的本体与文化内涵认知。
4.3 科学合理利用水利文物遗迹,实现可持续发展
保护和继承水利文物遗迹,其本质是要充分发挥水利文物遗迹的教育、启迪、激励和凝聚作用。要妥善处理保护与利用的关系,在保护传承的基础上科学合理利用水利文物遗迹,通过科学合理利用促进水利文物遗迹的保护传承,实现水利文物遗迹资源的可持续发展。要把保护水利文物遗迹与开展爱国主义教育结合起来,大力弘扬中华民族光辉灿烂的文明进步成就与遭受破坏的屈辱历史,不断激发全社会的爱国热情和民族自尊心、自信心、自豪感,知耻而后勇。要把保护水利文物遗迹与传播先进水文化结合起来,通过形式多样的水利文物遗迹展示展览展演,以及各类群众性节日民俗活动,增强公众的保护意识,使更多群众增长知识、陶冶情操、升华情怀。
圆明园的水利文物遗迹见证了圆明园的兴衰荣辱,承载着丰富的历史文化信息,也是圆明园文化遗产的重要组成部分,值得我们去关注和研究。未来随着圆明园遗址公园的全面开放,考古发掘的逐步进行,大众对于遗址价值的认识不断加深,南水北调工程引水入京及三山五园整体保护的推进,区域内的水系有望贯通,圆明园将会有更加清洁和充足的水源来保证良好的生态环境,从而逐步恢复历史上多样的水景观与水文化,使得圆明园多元价值得以完整展现。
*余莉:圆明园管理处研究院。
[1]汪健,陆一奇.我国水利文物遗址价值与保护开发刍议[J].水利发展研究,2012,12(1):77-80.
[2]侯仁之.北京海淀附近的地形、水道与聚落[J].地理学报,1951:18.
[3] (清)爱新觉罗·玄烨.圣祖仁皇帝御制文集·二集[M].卷三十三.
[4](清)于敏中编.钦定日下旧闻考(世宗宪皇帝御制圆明园记).卷八十.
[5](清)昆冈等编.钦定清会典事例(十二)[M].中华书局,1991:661.
[6]御制前湖诗:“御园之前本无湖,而今疏浚胡称乎。石衢之右地下隰,迩年遭潦水占诸。衢左亦不大高衍,往来车马愁泥涂。因卑为泽事惟半,取右益左功倍俱。歉岁受雇兼代赈,三冬畚锸集众徒。役成春水有所受,路东泞去诚坦途。一举三得惠不费,对扬来者咸欢娱。盖闻王者无私事,有事皆应史笔书。此非缀景漫修剔,什用播告贤与愚。”
[7]刘阳.圆明园的故事[M].故宫出版社,2017:12.
[8]圆明园管理处编.圆明园百景图志[M].中国大百科全书出版社,2010:157.



